
颱風有效舒緩 海洋熱浪潛在衝擊
颱風經常被視為自然災害,以往大家都認為颱風只會帶來嚴重災害,不過,最近的研究卻發現,對海洋生態來說,颱風的生成卻能有效舒緩海洋熱浪帶來的潛在衝擊,讓海洋生物得以有喘息的機會。
尤其,在氣候變遷的威脅下,颱風和海洋熱浪等極端天氣現象日益頻繁,瞭解兩者間的交互作用,極具科學價值;同時對預測全球暖化下的極端天氣事件演變深具意義。
海洋熱浪研究熱門 研究躋身國際
中央大學水文與海洋科學研究所所長潘任飛團隊的最新研究就顯示,颱風是海洋熱浪(Marine Heatwaves)的天然調節者,能夠快速有效消除並延遲海洋熱浪的出現。這項開創性的研究指出颱風與海洋交互作用的新發現,研究成果刊於近期出刊的國際頂尖期刊科學進展(Science Advances)。

進入21世紀以來,有關海洋熱浪的研究,受到科學界前所未有的重視,主要由於海洋熱浪會對海洋生態系帶來災難性衝擊,例如持續極端的高海溫事件將造成珊瑚白化、改變魚群棲地,影響漁獲量等,嚴重時甚至將引發經濟與社會問題。
海水垂向混合 冷海水中和熱海浪
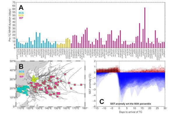
潘任飛指出,研究發現當「颱風」生成時,因會掀起強烈海水垂向混合,把次表層較冷的海水帶往表面,造成上層海洋降溫現象,過程中冷海水就像「及時雨」可以中和日益高溫的海洋熱浪。
研究團隊早在2020年,即以侵襲東海的巴威(Bavi) 颱風做為標的。研究結果發現,當巴威通過東海時可以降低海面溫度高達7°C。其後,被颱風「冷卻」過的海域,長達8個月未曾出現任何熱浪事件。
海洋熱浪天數與颱風 顯著負相關
為確認「巴威」颱風的研究發現並非特例,團隊進一步分析過去10年來在西北太平洋生成的85起颱風與海洋熱浪個案研究。結果再次證實,颱風帶來的海洋冷卻作用,使得99%的海洋熱浪在颱風通過後即刻消失。研究結果並進一步發現,颱風每冷卻海洋表面溫度1°C,海洋熱浪就會被延後5-7天形成。

最終,研究團隊在分析過去20年的大尺度數據,驗證並指出西北太平洋海洋熱浪天數與颱風活動呈顯著負相關,顯示海洋熱浪在一定程度上會受到颱風牽制。潘任飛認為,這項研究凸顯颱風在中和海洋熱浪議題上的關鍵角色。
開創性研究 人類科學再邁進一步
這項發現是首次將颱風對海洋熱浪影響進行系統性、定量化的研究,同時並找出時間尺度的開創性研究。研究論文一刊出旋即受到國際矚目,德國廣播電台並率先報導。
潘任飛感謝國科會、研究團隊包括臺大大氣系林依依與吳俊傑兩位教授,對本項計畫的支持。他說,透過瞭解颱風與海洋熱浪這兩種自然界極端現象間的交互作用,人類科學進展得以往前再邁進一步。














